OG真人官方

甘肃OG真人官方整体股份有限公司LOGO

办公系统

新闻动态

您目今的位置:首页 > 新闻动态 > 子公司动态

甘肃省水利水电勘探设计研究院有限责任公司果真引进急需紧缺专业手艺职员招聘通告

日期: 2022年05月25日|泉源: 甘肃省水利水电勘探设计研究院有限责任公司| 字号:【 |打印

甘肃省水利水电勘探设计研究院有限责任公司因事情需要 ,凭证公司《员工招聘与任命治理步伐》 ,经研究决议 ,面向社会果真引进急需紧缺专业手艺职员。现将有关事项通告如下:

一、引进岗位和资格条件

(一)引进岗位

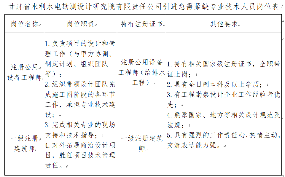
本次引进的详细岗位及资格条件详见《甘肃省水利水电勘探设计研究院有限责任公司引进急需紧缺专业手艺职员岗位表》(附件1)。

(二)引进条件

1.具有中华人民共和国国籍 ,有优异的政治头脑素质 ,拥护党的蹊径、目的、政策。具有优异的社会公德和职业品德 ,遵纪遵法 ,品行规则 ,热爱本职事情 ,能受苦耐劳。

2.具有响应的专业知识和能力水平 ,切合引进岗位所需的专业、学历学位和其他要求。

3.具有优异的身体素质和心理素质。

4.年岁要求:年岁原则上在35周岁以下(即1987年5月11日以后出生 ,以身份证信息为准)。

5.有下列情形之一的职员不得加入此次果真引进:

(1)曾因犯法受过刑事处分的或曾被开除公职的;被依法列为失约团结惩戒工具的。

(2)涉嫌违法违纪正在接受纪检监察机关或者司法机关审查尚未作出结论的;受党纪、政纪处分未满处分限期的。

(3)在近两年内人事考试历程中被认定实验了考试作弊、弄虚作假行为的。

(4)现役武士。

(5)执律例则划定的其他情形。

二、引进方法和程序

本次果真招聘事情坚持果真、一律、竞争、择优的原则 ,坚持德才兼备的用人标准 ,接纳报名、资格审查、面试、体检、签约等程序举行。

(一)报名和资格初审

1.报名时间:急需紧缺专业手艺职员岗位报名自通告宣布之日起至响应岗位落实聘用职员为止;

2.报名方法:接纳网上报名的形式 ,每人限报一个岗位 ,邮箱:whidi_gs@163.com。

3.报名质料要求:报名职员需打包发送小我私家简历、结业证/学位证/学信网认证报告、专业手艺资格证书、执业(职业)资格证书等证实质料 ,用“姓名+证书名+申报岗位”命名。

(1)学历和学位证书(含学信网认证报告);

(2)专业手艺资格证书及执业(职业)资格证书;

(3)凭证招聘岗位要求所需的事情履历及业绩等证实。

4.资格初审:公司凭证招聘岗位所需条件对报名职员举行资格初审。报考职员应对自己提交的信息和质料的真实性认真 ,凡提供虚伪信息而通过资格条件审查的 ,一经查实 ,作废其响应的资格。

(二)资格复审和审核

公司将对应聘职员的有关学历、学位、从业任职资格等用以证实其能力素质的相关质料真实性举行资格复审 ,切合条件的职员凭证需要加入审核。

本次引才不设开考比例 ,主要接纳面试、面谈、专家考察等方法重点对应聘职员的头脑体现、事情能力、业绩水平、生长潜力及身体康健状态等举行周全审核。

(三)体检

公司凭证审核情形确定体检工具 ,体检参照《公务员任命体检通用标准(试行)》并按有关划定执行。

(四)签约及聘用

按划定与拟聘用职员签署劳动条约。社会招聘职员任命治理报到前须与原单位扫除劳动(聘用)条约。

三、薪酬及福利待遇

1.在充分体现小我私家价值和能力水平的原则基础上 ,初始综合年薪15万~25万。

2.享受五险二金及种种福利待遇(康健体检、伙食津贴、高温津贴、交通津贴、取暖和津贴、注册津贴、生日福利、工装、劳保等)。

3.提供优质事情条件和办公情形(省行政焦点区、宽敞工位、高配办公装备、花园式情形)。

4.优美生涯情形(人才公寓、食堂、员工超市、健身中心等)。

5.关于特殊优异的人才 ,接纳“一事一议”、“一人一策”的方法 ,商定安家费、住宅房(或公寓房)、股权激励等引进待遇。

四、其他事项

(一)本次果真招聘 ,凭证甘肃省疫情防控事情有关要求执行。

(二)本通告未尽事宜 ,由甘肃省水利水电勘探设计研究院有限责任公司凭证有关划定执行。

(三)联系方法

地点:甘肃省兰州市城关区平凉路284号

联系电话:0931-8806307 / 0931-8806508

招聘邮箱:whidi_gs@163.com



附件1

(责任编辑:田树芬)


   

    网站地图